2025年11月11日星期二

别让到手的offer飞了!美本申请的最后一环:教你轻松拿捏Top20面试!

多一个展示自己的机会

图片


最近,一位明德学院大一新生分享的申请经历,在留学圈里引起了广泛讨论。他在视频中提到,招生官亲口告诉他:


面试,其实是呈现活动独特性和含金量的绝佳机会!


图片

cr:Andrew孙锐涵的多彩生活


这让我们不禁思考:在标化成绩越来越卷、活动列表也越来越相似的今天,面试这个环节,在美本申请中到底扮演着怎样的角色?


正值申请季,三士渡提交早申请的学员也陆续有收到一些面试邀约,今天我们就正好趁这个机会一起来聊聊美本面试,看看如何把这个容易让人紧张的环节,变成你的独特加分项。


01

面试的价值:究竟有多重要?

疫情之后,许多学校调整了面试政策。一方面是为了"降本增效",缩减了校友面试这类成本较高的项目;另一方面,也是出于对"教育公平"的考量——毕竟在美国大学的审视中,面试有时和标化考试、校园访问一样,容易被视为"富人游戏"的一部分。


这也让不少申请人产生疑问:面试,现在还重要吗?


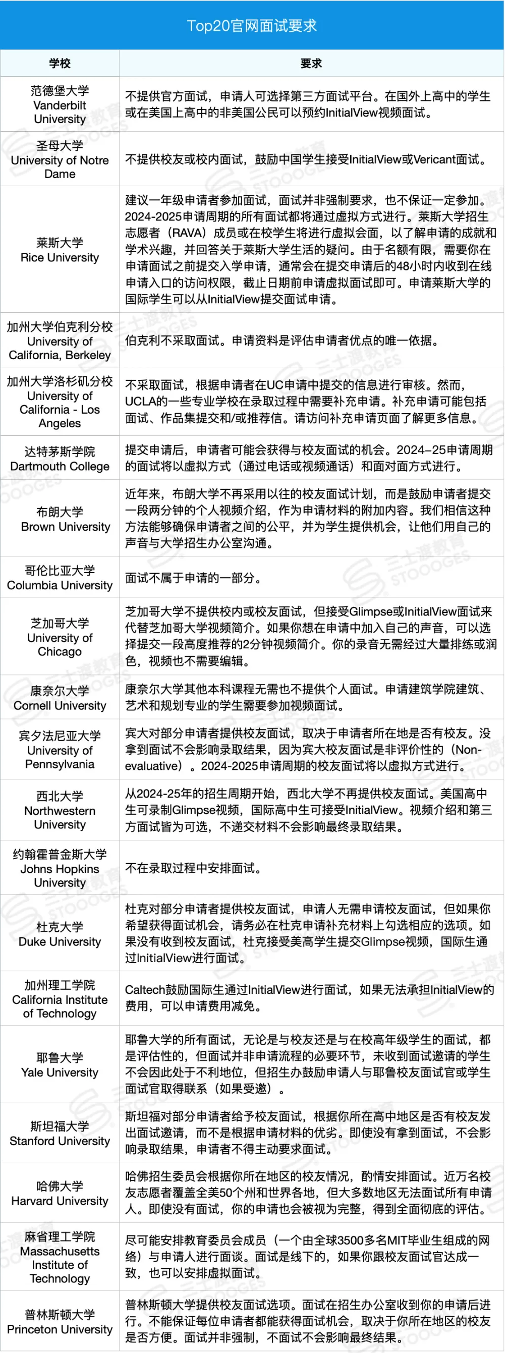
下图梳理了美国Top20顶尖大学目前的面试政策。请注意,政策每年可能有微调,申请时请务必以官网最新信息为准。


图片


比较重视面试的学校:


包括普林斯顿大学、麻省理工学院、哈佛大学、斯坦福大学、耶鲁大学、杜克大学、达特茅斯学院等。


这些学校通常提供校友面试,并将其视为评估环节之一。如果你收到面试邀请,请务必认真准备。


提供替代方案的学校:


布朗大学、芝加哥大学等,采用2分钟短视频介绍的方式替代传统面试。


西北大学、范德堡大学、圣母大学等,虽不提供校友面试,但接受并鼓励学生提交InitialView等第三方面试。


基本不设面试的学校:


包括哥伦比亚大学、康奈尔大学大部分学院、JHU以及加州大学系统。这些学校通常不提供任何形式的评估性面试。


可以看出,对大多数名校而言,面试并非强制要求。然而,如果你收到了面试邀请,这无疑是一个不容错过的机会。


对学校来说,面试是一次"验真"过程。招生官或校友用面试来验证,系统里的申请形象是否与真实的你相符。


对你来说,面试是一次"立体展示"。这是整个申请过程中,唯一能让招生委员会听到你的声音、看到你的表情、感受你个性的机会。


图片


02

校友面试VS.第三方面试

目前美国大学常见的面试主要有两种类型:


校友面试 —— 

一场充满人情味的非正式聊天


这是许多顶尖大学和文理学院采用的传统方式,由该校的本地校友志愿者进行。面试氛围通常比较轻松,更像是一次信息交流和友好对话。


这种方式的特点在于,面试体验会因校友的个人风格而异。你可能会遇到一位与你特别聊得来的校友,也可能需要你主动引导话题。


这在很大程度上考验你的沟通能力、临场应变和对话节奏的把握。


第三方面试 —— 

一场标准化的个人展示


像InitialView或Vericant这样的第三方面试机构,如今越来越受欢迎。许多不提供校友面试的学校都接受或推荐这种方式。


这是一个更加结构化和标准化的过程。你会与经过培训的专业面试官对话,整个过程会被录制下来,由你授权发送给申请的大学。面试官不会评价你的表现,他们只负责提问和录制。


它的核心价值在于,以一种相对公平和可控的方式,向学校证明你的英语沟通能力、思维敏捷度和个人特质。


图片
图片


03

面试官到底想了解什么?

美国大学希望招收目标明确的学生,他们期待申请人清楚自己将如何利用学校资源实现个人目标。


因此在面试中,你可能会被问到:


— What skills do you expect to develop through your degree program?

— Do you plan to continue your education?

— What career fields interest you?

— What are some academic goals you hope to accomplish in college?

— What skills do you hope to develop in college?

— Do you plan to participate in activities outside of class?


无论问题如何变化,招生官希望通过面试寻找的,主要是以下几方面特质:


  • 热情与专注:你是否真正热爱你所选择的领域?

  • 逻辑与表达:你能否清晰地组织思路并有条理地表达?

  • 真实与真诚:你是在表演一个完美人设,还是在展示真实、有血有肉的自己?

  • 匹配与贡献:你不仅是来汲取资源的,未来你能为校园社区带来什么独特价值?


总的来说,想要在面试中表现出色,就需要向招生官展示你真正的兴趣。


图片


04

如何为面试做好准备?

第一步:深入了解学校


建议你多方位了解学校的独特气质:可以看看学校的官方社交媒体,读读学生自主运营的博客,关注那些让你心动的特色课程、教授的研究方向,或是校园里有趣的社团传统。如果在面试中能自然地提到这些细节,会很加分。


第二步:提前梳理常见问题


一些经典问题建议提前准备,例如:自我介绍、为什么选择这所学校和专业、你的优缺点、团队合作经历、最近关注的议题等。可以对着镜子练习,或录下模拟面试来回看,重点关注语言组织和表达逻辑。


第三步:准备好你要提问的问题


当面试官问你"有什么问题吗"时,你的提问水平直接反映了你的准备程度和思考深度。可以准备一些有深度、能引发交流的问题,例如:


  • 您对新生最好的建议是什么?

  • 您当年为什么选择这所学校?

  • 您在这里最难忘的经历是什么?

  • 学校在帮助学生深造或就业方面,有哪些特别的支持?


图片


总而言之,美国名校收到的申请数量逐年上升,你比别人多一个面试,肯定是多一个展示自己的机会。


当机会来临时,请充分准备,然后自信地走上前去,向学校展示那个独一无二、充满潜力的你。


图片

图片
图片
图片
图片
图片
图片

没有评论:

发表评论

突发调整!2026 年起新开香港汇丰 One 的内地客户,将收取 100 港元/月管理费

2026年1月1日开始,香港汇丰one将对2026年非香港身份的新开用户,账户余额低于10000港币的账户,收 2026年1月1日开始,香港汇丰one将对2026年非香港身份的新开用户,账户余额低于10000港币的账户,收取每月100港元的账户管理费。  汇丰一直在逐步收紧政...