2026年1月16日星期五

【贝莱德超配日本股市

结构性红利推动日经指数连涨】贝莱德2026年全球配置策略将日本列为超配市场,看好其经济温和通胀、企业治理改善及AI浪潮等结构性红利。日经225指数2025年涨26%,2026年初续创新高,仍有上行空间。报告分析日本资产价值,并提供考察群与研报分享。

大家好,我是专注日本资产研究的茅十八,刚考察回来,下周三我有一场直播,点击预约,不见不散。

大家好,今天开启一个全新系列《从研报看日本系列今天是第一篇,之后还会有很多篇,全年不停、持续更新!

从业十余年,我有很多内部渠道,也有很多投资机构的报告,有公开的、有内部的、有付费的,这些我都会看,有些甚至反复看,真的很有价值。

所以,我干脆开辟一个通道,分享给大家,看到价值大的在文章里写一写、直播间聊一聊。

想要报告的,咱群里有你可以直接拿走;

想看分析和观点的,我会定期更新,文章、直播链接都发在咱群里。

还没进群的,长按识别二维码,加入日本考察私密交流群,领取《全套考察报告》

图片

站在资产角度看日本,它到底还有没有价值?有没有坑?

最近,我把贝莱德的最新全球投资报告看了三遍。

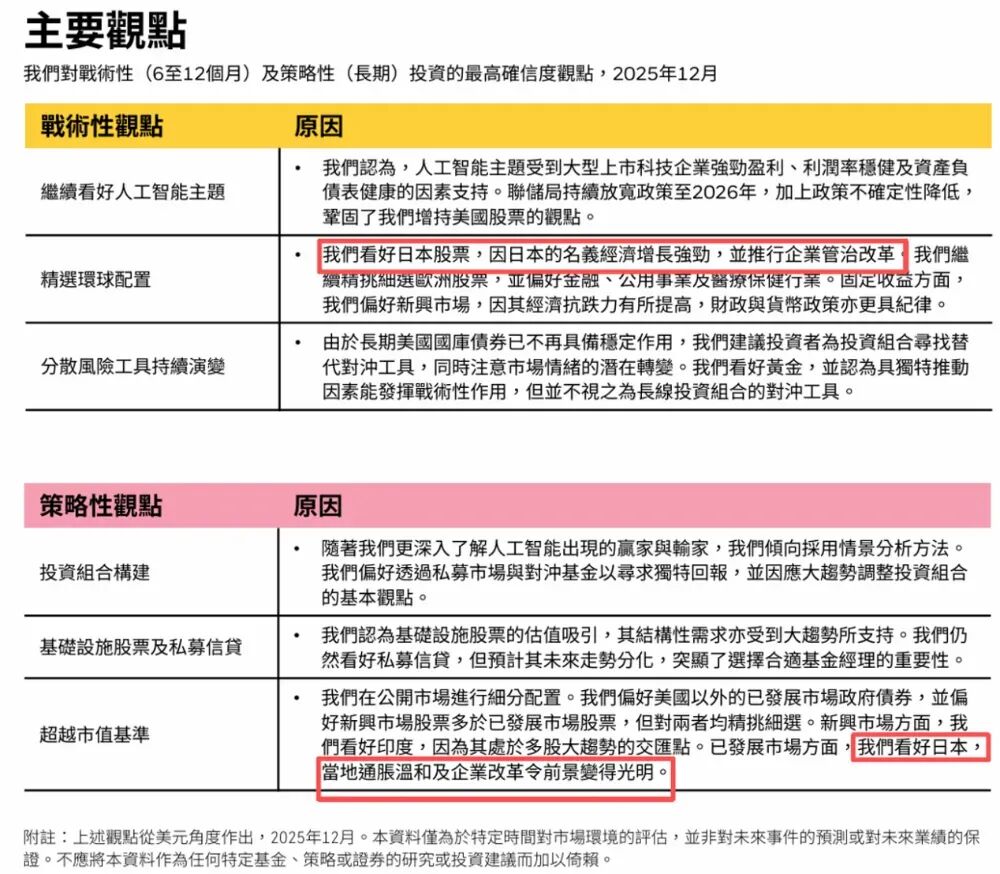
在贝莱德2026年的全球投资配置策略里,依然将日本列为超配市场

报告里,贝莱德明确表示,他们维持对日本的积极立场,继续看好日本股市,甚至视其为构建"韧性组合"的关键一环。

图片

为什么?

经济温和通胀、企业治理改善、股东回报提升,加上AI浪潮和日元相对弱势带来的出口竞争力和全球资产吸引力。

这是实打实的结构性红利。

再看股市。

图片

而实际上,从日经225指数上看,2025全从年初约39,500点附近起步,攀升至年末50,339点,全年涨幅26%,这是连续第三年年度上涨,且涨幅为2023年以来最大。

从2022年到现在,差不多涨了一倍。

2026年1月甚至连续几次刷新了记录,涨势依然很猛。

而现在看,依然不是最高点,还有向上冲击的空间和余力。

贝莱德看好日股,也意料之中。

下一期,你想看哪些机构或者报告分析?写在留言区,立马兑现!

我是茅十八,专注国内外资产研究十余年,今年主做东京、大阪,也会经常东京、大阪频繁飞。

如今关系紧张,到底能不能去日本?我刚考察回来,很多事情跟网上说的都不一样。

如果对当下的日本感兴趣,对东京和大阪的一切感兴趣,长按识别二维码,加入日本考察私密交流群领取《元旦日本考察报告》

限时进群,名额有限!

图片

前几天的考察记录,如果错过的,可以点击下方标题查看:

出发考察①:东京机场/街头/地铁/酒店,和你想的不一样!

考察②:暴走3万步!带你看看2年涨幅64%的塔楼涨啥样?

考察③:东京山手线上,哪些房子最适合投资?

考察④ 天呐!东京这样的房子,月租金竟然高达100万人民币!

考察5:今天看完才知道,大阪为什么全球涨幅最猛?!
考察6:完结篇!《日本全套考察报告》免费送,先到先得!
舆论炸锅,带着8千块,我在日本待了一周,被惊呆了


图片

没有评论:

发表评论

全球移民周报:斯里兰卡落地签、阿根廷入籍叫停等(04。14-04。20)

2026年4月第3周全球移民动态:斯里兰卡给予香港特区护照落地签便利(最长30天);欧盟推动土耳其加入SEPA支付区;阿根廷叫停投资入籍项目招标;加拿大安省OINP发1334份紧缺职业邀请;西班牙拟大赦50万非法移民。适合关注政策变化的移民申请人。 Tags: 移民资...