2026年2月18日星期三

港大上海校区深度解析:2026招生新政,本硕连读、奖学金全覆盖

港大"沪港科技菁英项目"落地上海,2026年面向内地招生。项目采用"2.5+1.5"年沪港双城模式,提供5年本硕连读与全额奖学金。录取不仅看重A-Level/IB高分,更侧重笔试面试中的逻辑能力。课程与香港本部一致,并内置大厂实习,助力学生高效衔接硕土与就业。招生独立于统招,为竞赛专长学生提供多元录取通道。

图片

图片
图片

在上海,读港大? 这不仅是一个极具诱惑力的设想,更是已经落地的现实。

随着香港大学(HKU)正式官宣"Delta+ 港沪科技菁英项目",这所亚洲顶尖学府正在以前所未有的深度融入内地人才市场。不占统招名额、沪港双城就读、5年直通本硕、大厂实习保障……对于2025/2026届的学子而言,这无疑是目前最具含金量的教育路径之一。

为了帮大家拨开迷雾,我们整合了港大官方及最新招生指南,为你带来这份深度报考地图。

图片

棋局再造——在上海张江"复刻"一个港大本部?

要把今年的港大新规看清楚,坐标轴必须拉回到"沪港联动"的全球竞争力上。

长期以来,内地学子申请港大,看重的是其国际化的教学资源;而如今,港大主动将最硬核的"CDS学院"搬到上海张江——这个被誉为"中国硅谷"的地方。

1. "2.5+1.5"模式的底层逻辑

Delta+项目(课程代码:6200)并非噱头。学生前两年半在香港薄扶林校区夯实学术基础,后一年半移师上海。

为什么是张江? 这里的香港大学CDS教学研究基地,周围环绕着英伟达(NVIDIA)、三星、VIVO等大厂,以及港大自身的AI研究室。

教学一致性: 港大官方强调,上海校区的课程由本部教授执教,全英文教学,教材与考核与本部完全对标。这意味着,你在上海上课,拿的是100%纯正的港大文凭。

2. 100% 奖学金的"钞能力"支持

为了抢夺最顶尖的生源,港大设立了 Delta+ Fellowship 专项奖学金每学期不少于 50,000 港元的资助,基本实现了"免费读名校"。这不仅是资金的投入,更是港大对上海校区首批"拓荒者"的致敬。

图片
图源:港大官网

硬核突围——在"A*A*A*"之上的思维跃迁

在2026年的申请季,港大的门槛被推向了一个极具"实验性"的高度。随着A-Level给分趋于通胀,单纯的标化成绩已仅仅是入场的"门票"。

1. 国际生的"魔鬼"标准

翻看录取履历,你会发现:

IB体系: 基础门槛已稳坐 38-40分,而真正拿到录取的人,IB均分多在42分以上。

A-Level体系:CDS学院的硬性要求是2A*1A,但实际录取的"标配"已变成 3A* 甚至 4A*

笔试的"降维打击": 就像剑桥的TMUA一样,港大对于Delta+项目的申请者,越来越看重其在复杂算法面试中的逻辑表现。高分不一定能进,但逻辑平庸一定会被刷。

2. 面试中的"学术磁场"

港大的面试官(通常是CDS学院的资深教授)在寻找那些被引导时能瞬间迸发火花的灵魂。一位拿到Delta+预录取的学生回忆道:"面试官不在乎我背了多少公式,他在乎我是否能用数学模型去解释上海早高峰的拥堵逻辑。"

港大上海校区DeltaX 项目:不出沪拿港硕,抱歉,只招特定人群- 知乎
图源:网络

空间重构——5年本硕连读的"黄金赛道"

对于追求效率的中国家庭而言,Delta+最核心的杀伤力在于 "1+3+1"本硕加速模式

1. 缩短两年的时间杠杆

在传统路径下,读完港大本科加硕士通常需要5-6年。但在Delta+模式下:

大四预批核 学生在本科第四年即可选修两门硕士课程。

五年双证: 满足成绩要求后,第五年直接衔接硕士,获得"工程学士+理学硕士"双学位。 这种路径对于计划回内地进入大厂研发部门(通常要求硕士起步)的同学来说,是极佳的"时间套利"。

2. 6个月带薪实习的实战力

Delta+项目内置了长期实习。学生在上海期间,将直接进入合作大厂,由企业CTO与校内教授双导师指导。这种"产学研"闭环,让学生在走出校门前就已经完成了从"学生"到"工程师"的蜕变。

港大上海校区、华东师大临港校区……沪上高校迎来
图源:网络

多元卓越——高考生的"第二条生命线"

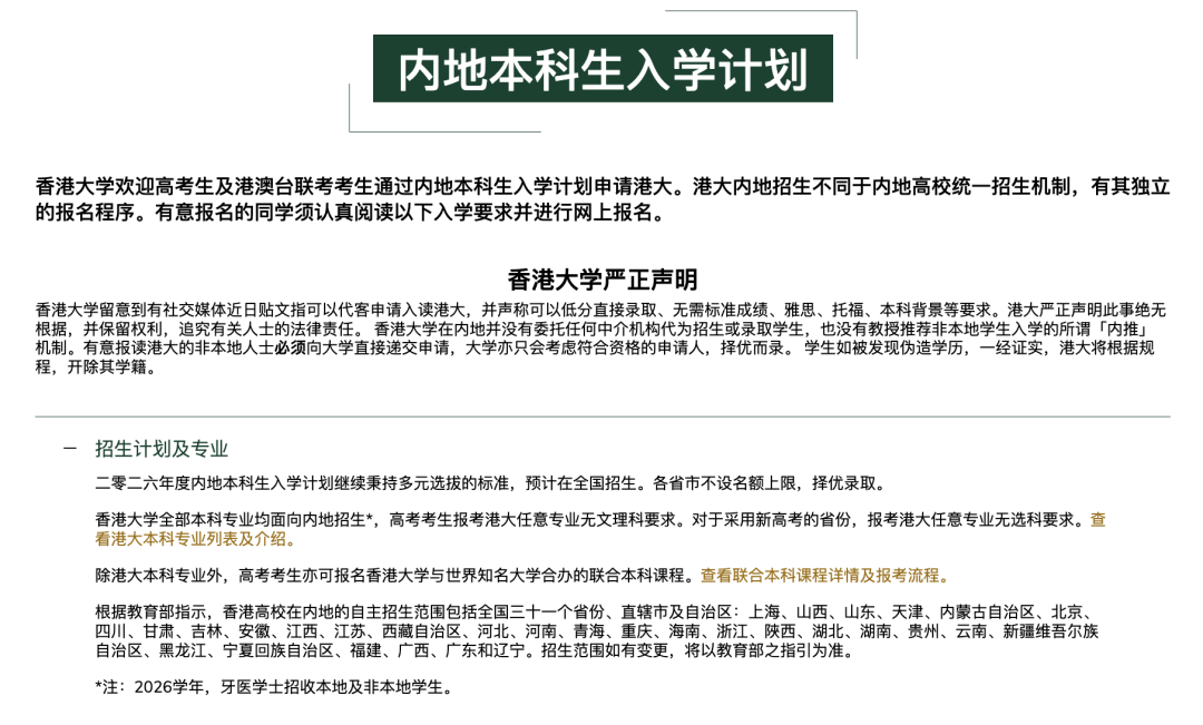
港大在内地的独立招生,不占统招名额,这在2026年依然是其最大的吸引力。

1. "不战而屈人之兵"的多元计划

"多元卓越入学计划"是为那些"非典型学霸"准备的。

竞赛大神:如果你在奥数、机器人或AI领域有国家级奖项,港大会在高考前通过面试给你发放"加分优惠"甚至"全奖录取"。

独立赛道: 这意味着你可以在填报国内志愿(清北复交)的同时,手里握着港大的保底Offer。这种"多选一次"的自由,让优秀学生在高考战场上更有底气。

2. 2026 招生的细微变动

今年,港大对高考成绩的要求更加注重"单科表现"。特别是报考CDS学院的同学,数学和英语的单科成绩几乎具有"一票否决权"。

图片
图源:港大官网

专业冷暖——在AI浪潮下的残酷抉择

2026年,港大的学科布局经历了重大调整。

录取天花板:计算机科学 (CS) 与 AI随着全球AI基建竞赛,这两个专业的录取率已跌破10%。但在Delta+项目中,中国学子的突围率却显示出极强的硬核实力。

时代的眼泪:曾经热门的部分人文类专业录取要求微降,而金融技术 (FinTech) 依然是商科选手的红海,竞争烈度不减反增。

新增增长极: 独立的生物医学工程学院正式挂牌。它开通了衔接医学本科(MBBS)的特殊路径,目标是培养未来的"医学科学家"。

图片
图源:港大官网

理想底色——不为一纸文凭,只为"星辰大海"

在放榜日的喧嚣中,我们看到了一句很"港大"的话:"申请港大的初衷,从来不是为了一个头衔,而是为了在两座城市的实验室里,亲手触摸一次未来。"

1. 沪港联动的双重身份

Delta+的学生既拥有香港的国际视野,又拥有上海的产业触觉。在充满不确定性的2026年,这种"双向奔赴"赋予了年轻人最强的韧性。

就业红利: 享受IANG签证(留港工作签证),同时在上海落户政策中占据顶尖院校优势。

2. 中国教育的微观转型

这种从"应用型人才"向"研究型人才"的转向,正是中国教育升级的缩影。越来越多的中国学子在港大选择基础科学,这种回归学术本质的初心,才是中国留学生在国际舞台上赢得尊重的根本。

中國】上海景點攻略2025|15大必去推介!外灘/豫園/迪士尼,自由行懶人包一篇看懂
图源:网络

康河与黄浦江的共振

从2025到2026,港大的每一步都走得极其扎实。 康河的水依旧流淌,黄浦江的灯火璀璨依然。这场关于梦想的"双城记",点燃的是成千上万留学生家庭对未来的信心,影响的是整个国家在学术前沿的话语权。

在这个充满挑战的时代,这种对智慧、对梦想、对未来的坚定投入,本身就是一种最有力的信心。

2026,我们在港大(上海)见!

图片

  

近期直播推荐 

多说一句:
微信更新了推送机制,很多小伙伴反馈收不到更新,这里建议大家将我们的公众号加一个星标,以免错过推送哦!
图片



没有评论:

发表评论

英国低龄留学:教育与身份规划如何并行?家庭签证路径解析

本文面向计划送子女入读英国私校的中产家庭,解析如何将低龄留学与长期身份规划一体化设计。涵盖Child Student Visa、陪读签证、技术工签及GBM等6类主流路径的适用人群与核心优势,帮助家庭避免留学与身份脱节,实现全家稳定居留。 Tags: 英国低龄留学 ...